Методический подход к учету влияния абиотических факторов на восстановление природных экосистем, нарушенных при освоении георесурсов, с использованием дистанционного зондирования
Остапенко С.П.1, Месяц С.П.1
1 Горный институт Кольского научного центра Российской академии наук, г. Апатиты, Российская Федерация
Горная Промышленность №6/ 2025 стр. 120-125
Резюме: Добыча и переработка полезных ископаемых оказывают негативное воздействие на состояние природных экосистем, что обуславливает необходимость их мониторинга для эффективного восстановления природной среды. В исследовании разработана методика интеграции абиотических факторов (уклона, температуры поверхности, стресса влажности, загрязнения атмосферы) и первичной продукции углерода с использованием спутниковых наблюдений для оценки восстановления природной среды в развитие методов интерпретации данных дистанционного зондирования Земли. Установлена зависимость чистой первичной продукции растительного покрова от расстояния до источника загрязнения. Определены шесть факторов восстановления, включая индекс стресса влажности растений, температуру в период максимальной вегетации, тип растительности, высоту над уровнем моря, экспозицию склона и концентрацию оксидов азота в тропосфере, а также установлены причинно-следственные связи между ними в виде вероятностной графовой модели на примере разрабатываемого месторождения бадделеит-апатит-магнетитовых руд, расположенного в Баренцевом Евро-Арктическом регионе России. Показано, что загрязнение атмосферы оксидами азота является лимитирующим фактором и определяет границы восстановления растительного покрова. Для улучшения адаптивного управления ландшафтами, нарушенными при освоении георесурсов, предлагается методическая основа автоматизированного выявления ограничивающих факторов восстановления природных экосистем в региональном масштабе без проведения наземных наблюдений.
Ключевые слова: Арктический регион, освоение георесурсов, восстановление природной среды, растительный покров, чистая первичная продукция растительности, спутниковые данные, индекс стресса влажности растений, температура поверхности, оксиды азота, вероятностная графовая модель
Благодарности: Работа выполнена в рамках госзадания № FMEZ-2025-0052 «Развитие научно-методических основ мультимасштабного мониторинга горнотехнических объектов Баренцева Евро-Арктического региона». Данные спутниковых наблюдений получены на сервере Геологической службы США (USGS) и обрабатывались с использованием систем SNAP, QGIS, R, GNUPlot.
Для цитирования: Остапенко С.П., Месяц С.П. Методический подход к учету влияния абиотических факторов на восстановление природных экосистем, нарушенных при освоении георесурсов, с использованием дистанционного зондирования. Горная промышленность. 2025;(6):120–125. https://doi.org/10.30686/1609-9192-2025-6-120-125
Информация о статье
Поступила в редакцию: 15.09.2025
Поступила после рецензирования: 10.11.2025
Принята к публикации: 18.11.2025
Информация об авторах
Остапенко Сергей Павлович – кандидат технических наук, ведущий научный сотрудник, Горный институт Кольского научного центра Российской академии наук, г. Апатиты, Российская Федерация; https://orcid.org/0000-0002-1513-4250; e-mail: Адрес электронной почты защищен от спам-ботов. Для просмотра адреса в вашем браузере должен быть включен Javascript.
Месяц Светлана Петровна – ведущий научный сотрудник, заведующий лабораторией, Горный институт Кольского научного центра Российской академии наук, г. Апатиты, Российская Федерация; https://orcid.org/0000-0002-9929-8067; e-mail: Адрес электронной почты защищен от спам-ботов. Для просмотра адреса в вашем браузере должен быть включен Javascript.
Введение
Растущий мировой спрос на минеральные ресурсы сопровождается расширением деятельности горнодобывающих предприятий в экологически уязвимые регионы, вызывая значительные нарушения растительного покрова и деградацию ландшафта [1]. Для адаптации стратегий управления и оценки прогресса восстановления природных экосистем актуальны исследования и разработка эффективных подходов к мониторингу их состояния [2].
Несмотря на то, что традиционные наземные исследования обеспечивают получение подробной информации, их применение ограничено логистическими трудностями и потенциальными систематическими ошибками, связанными с выборочным характером наблюдений [3]. Дистанционное зондирование с использованием спутниковых снимков представляет собой эффективный метод мониторинга благодаря широкому пространственному охвату и регулярному оборудованию [4]. Однако применение мультиспектральных спутниковых данных зачастую ограничивается изучением пространственно-временной корреляции спектральных индексов с состоянием земной поверхности и часто не учитывает сложного влияния абиотических факторов, которые определяют восстановление экосистем, тем самым ограничивая прогностическую точность мониторинга [5].
Учет абиотических факторов при анализе данных дистанционного зондирования позволяет улучшить прогноз восстановления и оптимизировать управление устойчивостью экосистем и их главного компонента – растительного покрова [6; 7]. Выявление причинно-следственных связей факторов, препятствующих восстановлению растительного покрова, позволит повысить эффективность разработки стратегий восстановления природных экосистем, нарушенных при освоении георесурсов.
Объект и методы исследований
Исследование влияния биотических и абиотических факторов на восстановление природных экосистем, нарушенных при освоении георесурсов, проводилось на примере месторождения балделеи-апатит-магнетитовых руд в Барепцевом Евро-Арктическом регионе России. Природная среда, представленная бореальными лесами (преимущественно ель, сосна и береза), характеризуется медленным темпом восстановления из-за низких годовых температур (~2 °C) [8].
Спутниковые данные аппарата NASA Terra анализировались для оценки растительного покрова и условий абиотических факторов. Каждый пиксель спутникового изображения (разрешение 250x250 м) рассматривался в качестве мониторингового полигона, для которого рассчитывались такие показатели, как дата пика вегетации, индекс стресса влажности растений (MSI), температура поверхности земли (LST), высота над уровнем моря, углом и чистая первичная продукция растительности (NPP) [9]. Кроме того, использовать данные спутника Sentinel-SP для учета загрязнения оксидами азота, смоделированного с помощью программного пакета GRAL по метеорологическим данным ECMWF за пятилетний период наблюдений – с 2019 по 2024 г. [10–12]. Техногенный характер загрязнения оксидами азота выявлялся с использованием подхода, предложенного для оценки аэрозольного загрязнения, возникающего в результате ветрового переноса тонкодисперсных частиц минералов с поверхности складированных отходов переработки руд и при ведении горных работ открытым способом [13].
Для обработки спутниковых данных и проведения статистического анализа применялся комплекс некоммерческого программного обеспечения, включающий геоинформационную систему QGIS (QGIS Development Team, QGIS Association), программные среды статистической обработки данных R (R Development Core Team, R Foundation for Statistical Computing, Vienna, Austria) и обработки спутниковых изображений Sentinel Application Platform (SNAP, ESA), пакет визуализации результатов обработки данных GNUPlot (GNUPlot Development Team).
Обработка спутниковых данных
Начальная обработка спутниковых данных предусматривала исключение водных объектов, инфраструктуры горного предприятия и городских районов с вегетационным индексом ниже 30% от максимального значения и последующий анализ факторов восстановления на приблизительно 6000 мониторинговых полигонах (табл. 1).
Таблица 1 Характеристика факторов восстановления растительного покрова, нарушенного при освоении Ковдорского месторождения балделеи-апатит-магнетитовых руд, на мониторинговых полигонах
Table 1 Characteristics of the factors affecting revegetation of areas disturbed during the development of the Kovdorsky deposit of baddeleyite-apatite-magnetite ores at monitoring sites
| Фактор | Размерность | Минимальное значение | Среднее значение | Максимальное значение | Асимметрия | Эксцесс |
|---|---|---|---|---|---|---|
| Содержание оксидов азота в тропосфере | молекулом-3, ×106 | 0.344 | 0.620 | 0.999 | 0.59 | 2.05 |
| Высотная отметка | м | 161.0 | 296.8 | 512.0 | 0.16 | 2.18 |
| Угол наклона | град | 0.0 | 2.7 | 10.0 | 0.98 | 4.18 |
| Ночная температура поверхности | град Цельсия | –31 | 12.8 | 18.1 | –0.98 | 4.22 |
| Чистая первичная продукция растительности | кг углерода × м2-год1 | 0.040 | 0.370 | 0.513 | –1.35 | 5.04 |
| Индекс стресса влажности растений | Безразмеры | 0.143 | 0.598 | 1.252 | 1.20 | 7.23 |
Статистический анализ показал, что ни один из факторов восстановления не отвечает критерию нормального распределения, причем такие факторы, как уколы, минимальная температура поверхности, индекс стресса влажности растений (MSI) и чистая первичная биопродуктивность (NPP), характеризуются наиболее значительными отклонениями. Эти распределения скоплены и имеют более острые пики, чем нормальное распределение, что требует преобразования данных для проведения статистического анализа.
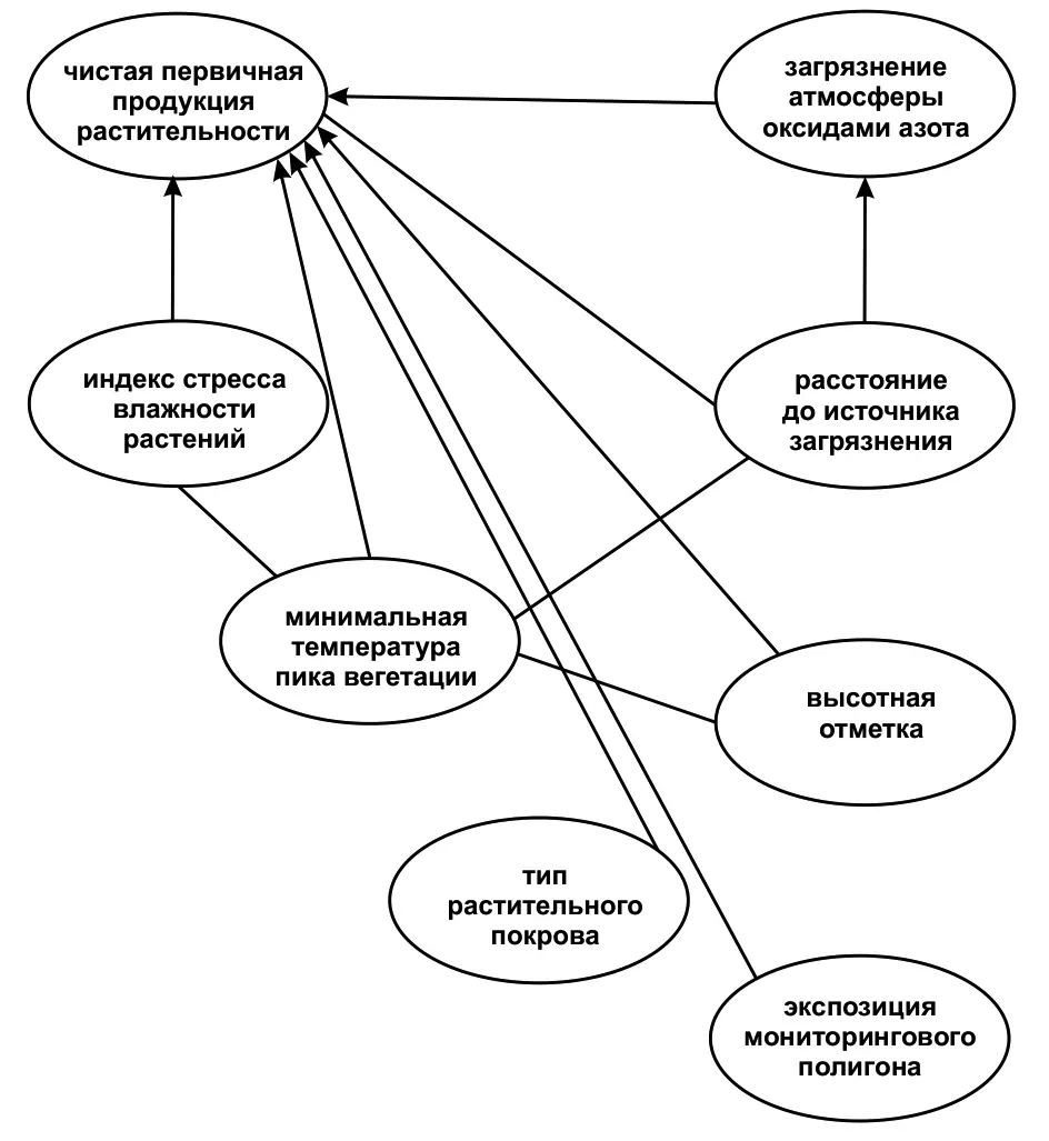
Для анализа данных использовалась вероятностная графовая модель [14], которая в отличие от искусственных нейронных сетей [6; 7] обеспечила возможность учета причинно-следственных связей между факторами и NPP как целевой функцией восстановления за счет включения в модель априорных знаний и логических ограничений. Входные и выходные переменные вероятностной графовой модели восстановления растительного покрова (BTM-BPTI), нарушенного при освоении Ковдорского месторождения балделеи-апатит-магнетитовых руд, разделялись на три уровня («низкий», «умеренный», «высокий») на основе их статистических характеристик. Обучение заключалось в выявлении вероятности каждой причинно-следственной связи. Точность прогноза NPP растительного покрова с помощью модели составила 78% (параметр CUA = 0.78) по контрольному набору данных, не участвовавших в обучении. Граф взаимодействия биотических и абиотических факторов приведен на рис. 1.

Рис. 1 Схема взаимосвязи биотических и абиотических факторов в обученной BTM-BPTI при оценке чистой первичной продукции растительного покрова, нарушенного при освоении Ковдорского месторождения балделеи-апатит-магнетитовых руд
Fig. 1 A schematic representation of the relationship between the biotic and abiotic factors in the trained probabilistic graphical model of vegetation cover restoration to assess the net primary productivity of the vegetation cover disturbed during the development of the Kovdorsky deposit of baddeleyite-apatite-magnetite ores
Идентифицированные жесткие ключевые факторов, определяющих NPP и восстановление растительного покрова: индекс стресса влажности растений (MSI), температура пика вегетации, тип растительности, высота над уровнем моря, экспозиция склона и загрязнение атмосферы оксидами азота (NOx). Эти факторы соответствуют четырем экологическим группам, рассматриваемым в лесной биогеоценологии [15]: эдафическими (почечными), биотическими, орографическими (топографическими) и атмосферными. Почечные условия (MSI и минимальная температура пика вегетации) значительно влияют на NPP, поскольку режимы влажности и температуры влияют на фотосинтез и метаболизм [15; 16]. Влияние типа растительности на NPP обусловлено рядом факторов: хвойные породы хорошо растут в более холодном климате; широколиственные растения повышают общую продуктивность после нарушений; многокрусность и видовое разнообразие способствуют повышению NPP и устойчивости экосистем [15;17]. При увеличении высоты NPP обычно снижается, а южные склоны обычно более продуктивны [6; 7; 15; 18]. Загрязнение NOx снижает NPP из-за истощения питательных веществ в почве и повышенной уязвимости растений к стрессам [19]. Разработанная BTM-BPTI по оценке чистой первичной продукции растительного покрова, нарушенного при освоении Ковдорского месторождения барделемт-апатит-магнетитовых руд, демонстрирует эти взаимосвязи и, следовательно, может использоваться для оценки процессов восстановления на основе цифровых моделей рельефа и спутниковых данных без проведения наземных наблюдений.
Следует отметить, что причинно-следственное отношение фактора загрязнения NOx с удаленностью от источника загрязнения указывает на его техногенное происхождение и определяет зависимость факторов загрязнения NOx и NPP от расстояния, как показано на рис. 1 и 2.

Рис. 2 Зависимости от расстояния чистой первичной продукции растительного покрова, рассчитанной с использованием BTM-BPTI (a), и вариации содержания оксидов азота в тропосфере (б) в северо-восточном направлении при разработке Ковдорского месторождения барделемт-апатит-магнетитовых руд
Fig. 2 Dependences on the distance of the net primary productivity of vegetation cover, calculated using the probabilistic graphical model of vegetation cover restoration (a), and variations in the nitrogen oxide content in the troposphere (б) in the northeast direction during the development of the Kovdorsky deposit of baddeleyite-apatite-magnetite ores

Рис. 3 Предельные контуры измененного состояния и восстановления природных экосистем, нарушенных при разработке Ковдорского месторождения барделемт-апатит-магнетитовых руд, с учетом обмотических факторов: 0 – условный центр источника техногенного воздействия; 1 – карьер; 2 – хвостохранилище; 3 – город; 4 – контур измененного состояния растительного покрова; 5 – контур восстановления природных экосистем; 6 – контур техногенного загрязнения атмосферы оксидами азота; 7 – контур аэрозольного загрязнения атмосферы
Fig. 3 Limiting boundaries of the altered state and restoration of the natural ecosystems disturbed during the development of the Kovdorsky deposit of baddeleyite-apatite-magnetite ores, with account of the abiotic factors: 0 – conditional center of the man-made impact source, 1 – open-pit mine, 2 – tailings dump, 3 – city, 4 – boundaries of the vegetation cover with the altered state, 5 – boundaries of the natural ecosystems with the restored state, 6 – boundaries of the man-caused pollution of the atmosphere with nitrogen oxides, 7 – boundaries of the aerosol pollution of the atmosphere
Вероятность наблюдения высокого уровня чистой первичной продукции (NPP) увеличивается симбатно с уменьшением пространственной корреляции концентрации оксидов азота по мере увеличения расстояния от источника загрязнения. Фоновые условия наблюдаются примерно в 12 км подветренного направления, где вероятность низкой и умеренной NPP пренебрежимо мала (см. рис. 2, a), что соответствует выполняющимся критериям концентрации оксидов азота (см. рис. 2, б).
На основе вероятностей умеренного и высокого NPP могут быть определены границы техногенно-нарушенных экосистем. Граница измененного растительного покрова соответствует равной вероятности умеренного и высокого NPP и охватывает инфраструктуру горного предприятия и городские районы, в то время как граница восстановления соответствует 100%-ной вероятности высокого NPP, совпадающей с контуром загрязнения NOx, что указывает на определяющую роль этого вида техногенного воздействия на природные экосистемы (рис. 3).
Следует отметить, что наличие корреляционной связи NPP с фактором расстояния до источника загрязнения на схеме BTM-BPTI (ненгаправленное ребро графа на рис. 1) объясняется косвенным влиянием аэрозольного загрязнения в результате ветрового переноса тонкодисперсных частиц минералов, что приводит к сужению предельного контура восстановления природных экосистем в северо-восточном направлении (см. рис. 3).
С фактором расстояния до источника загрязнения также связано положительное косвенное влияние на минимальную температуру почвы в период вегетации (указано ненаправленным ребром графа, соединяющим эти факторы, на рис. 1), что объясняется проявлением эффекта «теплового острова» в близости от города и промышленных объектов, приводящего к повышению температуры почвы, изменению испарения влаги и видового состава растений.
Заключение
Разработан методический подход к интегральной интерпретации данных дистанционного зондирования Земли применительно к задачам восстановления природных экосистем, нарушенных при освоении георесурсов, с использованием вероятностной графовой модели, обученной на данных космических аппаратов Terra и Sentinel о распределении абиотических факторов, что расширяет инфологическую базу экологического мониторинга.
Показана причинно-следственная связь между продуктивностью растительного покрова и эдафическими, орографическими, атмосферными и биотическими группами биогеоценотических факторов. Установлена зависимость возрастания продуктивности растительного покрова при удалении от источника техногенного воздействия, определены контуры измененного состояния растительного покрова и восстановления природных экосистем на примере разрабатываемого месторождения балделеи-апатит-магнетитовых руд, расположенного в Баренцевом Евро-Арктическом регионе России. Установлено, что восстановление растительного покрова лимитируется техногенным загрязнением атмосферы оксидами азота, распространяющимся на расстояние более 10 км.
Данный подход позволяет выполнить оценку восстановления природной среды без проведения наземных наблюдений, использует автоматизированные средства обработки спутниковых данных по апробированным алгоритмам, отвечает современной тенденции перехода к цифровым двойникам предприятий и цифровой экономике.
Перспективным направлением использования разработанного подхода является исследование динамики восстановления природных систем, нарушенных при освоении георесурсов, с целью выявления долгосрочных тенденций изменения природной среды для поддержки принятия решений по управлению ее состоянием на региональном уровне в любой точке Земли.
Список литературы
1. M Bouaziz., Benndorf J. Remote monitoring of land degradation in the mining context: an updated review focusing on potentials and challenges. Euro-Mediterranean Journal for Environmental Integration. 2024;9(2):689–703. https://doi.org/10.1007/s41207-024-00479-2
2. Rosa J.C.S., Morrison-Saunders A., Hughes M., Sánchez L.E. Planning mine restoration through ecosystem services to enhance community engagement and deliver social benefits. Restoration Ecology. 2020;28(4):937–946. https://doi.org/10.1111/rec.13162
3. Sparrow B.D., Edwards W., Munroe S.E.M., Wardle G.M., Guerin G.R., Bastin J.-F. et al. Effective ecosystem monitoring requires a multi-scaled approach. Biological Reviews. 2020;95(6):1706–1719. https://doi.org/10.1111/brv.12636
4. Masek J.G., Hayes D.J., Hughes M.J., Healey S.P., Turner D.P. The role of remote sensing in process-scaling studies of managed forest ecosystems. Forest Ecology and Management. 2015;355:109–123. https://doi.org/10.1016/j.foreco.2015.05.032
5. Gong D., Huang M., Ge Y., Zhu D., Chen J., Chen Y. et al. Revolutionizing ecological security pattern with multi-source data and deep learning: An adaptive generation approach. Ecological Indicators. 2025;173:113315. https://doi.org/10.1016/j.ecolind.2025.113315
6. Остапенко С.П., Месяц С.П. Исследование динамики восстановления природных экосистем, нарушенных при освоении георесурсов, по данным спутниковых наблюдений. Горная промышленность. 2024;(6):52–58. https://doi.org/10.30686/1609-9192-2024-6-52-58
7. Остапенко С.П., Месяц С.П. Оценка потенциала восстановления экологического состояния природных экосистем, нарушенных при освоении георесурсов, по спутниковым данным. Горная промышленность. 2023;(5S):80–86. https://doi.org/10.30686/1609-9192-2023-5S-80-86
8. Месяц С.П., Остапенко С.П. Прогноз техногенного воздействия горнопромышленных предприятий на состояние природной среды по данным спутниковых наблюдений. Физико-технические проблемы разработки полезных ископаемых. 2018;(4):181–187. https://doi.org/10.15372/FTPRPI20180420
9. Остапенко С.П., Месяц С.П. Геоинформационный подход к корректировке спутниковых данных мониторинга восстановления природных экосистем на примере складированных отходов обогащения руд. Горный информационноаналитический бюллетень. 2022;(12-1):94–105. https://doi.org/10.25018/0236_1493_2022_121_0_94
10. Tonion F., Pirotti F. Sentinel-5P NO2 data: Cross-validation and comparison with ground measurements. In: The International Archives of the Photogrammetry, Remote Sensing and Spatial Information Sciences, Volume XLIII-B3-2022 XXIV ISPRS Congress (2022 edition), 6–11 June 2022, Nice, France. pp. 749–756. https://doi.org/10.5194/isprs-archivesXLIII-B3-2022-749-2022
11. Ionescu G.L., Ionescu Gh.C. Atmospheric pollutant dispersion modeling methods. Journal of Applied Engineering Sciences. 2023;13(2):297–302. https://doi.org/10.2478/jaes-2023-0038
12. Hersbach H., Bell B., Berrisford P., Hirahara S., Horányi A., Muñoz-Sabater J. et al. The ERA5 global reanalysis. Quarterly Journal of the Royal Meteorological Society. 2020;146(730):1999–2049. https://doi.org/10.1002/qj.3803
13. Мелихов М.В., Калашник А.И., Остапенко С.П., Лебедик Е.Ю. Комплексный подход к дистанционному мониторингу горно-гидротехнических объектов на основе космических и цифровых технологий. Физико-технические проблемы разработки полезных ископаемых. 2025;(1):170–180. https://doi.org/10.15372/FTPRPI20250116
14. Мэрфи К.П. Вероятностное машинное обучение. Введение. М.: Пресс; 2022. 990 с.
15. Сукачев В.Н. Избранные труды: в 3 т. Т. 1. Основы лесной типологии и биогеоценологии. Л.: Наука; 1972. 418 с.
16. Lintunen A., Paljakka T., Salmon Y., Dewar R., Riikonen A., Hölttä T. The influence of soil temperature and water content on belowground hydraulic conductance and leaf gas exchange in mature trees of three boreal species. Plant, Cell & Environment. 2019;43(3):532–547. https://doi.org/10.1111/pce.13709
17. Báez S., Fadrique B., Feeley K., Homeier J. Changes in tree functional composition across topographic gradients and through time in a tropical montane forest. PLoS ONE. 2022;17(4):e0263508. https://doi.org/10.1371/journal.pone.0263508
18. McNichol B.H., Wang R., Hefner A., Helzer C., McMahon S.M., Russo S.E. Topography-driven microclimate gradients shape forest structure, diversity, and composition in a temperate refugial forest. Plant-Environment Interactions. 2024;5(3):e10153. https://doi.org/10.1002/pei3.10153
19. Erisman J.W., de Vries W. Nitrogen deposition and effects on European forests. Environmental Reviews. 2000;8(2):65–93. https://doi.org/10.1139/er-8-2-65










